RANCANGAN DATABASE PERKULIAHAN
A. Permasalahan
Membuat basis data Perkuliahan. Dengan aturan
sebagai berikut :
1) Mahasiswa
memilih Matakuliah dan memilih Kelas.
2) Setiap
Matakuliah diampu oleh satu orang dosen.
3) Mahasiswa
mendapatkan nilai setiap mata kuliah.
B.
Menentukan
Entitas
1. MAHASISWA
: Menyimpan data-data tentang identitas Mahasiswa
2. DOSEN
: Menyimpan data-data tentang identitas Dosen
3. KELAS
: Menyimpan informasi tentang Kelas
4. MATA_KULIAH
: Menyimpan informasi tentang Mata Kuliah
5. NILAI : Menyimpan informasi tentang Nilai
C.
Menentukan
Atribut
KELAS
1. MAHASISWA
· Mhs_nim
: nomor induk mahasiswa (INT) PK
· Mhs_nama
: nama mahasiswa (VARCHAR)
· Mhs_email
: email mahasiswa (VARCHAR)
· Mhs_alamat
: alamat mahasiswa (VARCHAR)
2. DOSEN
· Dos_nik
: nomor induk kepegawaian dosen (INT) PK
· Dos_nidn
: nomor induk dosen nasional (INT)
· Dos_nama
: nama dosen (VARCHAR)
· Dos_email
: email dosen (VARCHAR)
3. KELAS
· Kl_kode
: kode kelas (INT) PK
· Kl_nama
: nama kelas (VARCHAR)
4. MATA_KULIAH
· Mk_kode
: kode mata kuliah (INT) PK
· Mk_nama
: nama mata kuliah (VARCHAR)
5. NILAI
· Nilai_uts
: nilai uts (INT)
· Nilai_uas
: nilai uas (INT)
· Nilai_akhir
: nilai akhir (INT)
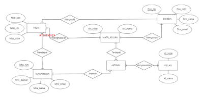
D.
Menentukan
Relationship antar Entitas
|
|
MAHASISWA |
DOSEN |
KELAS |
MATA_KULIAH |
NILAI |
|
MAHASISWA |
- |
- |
- |
1 : n |
1 : n |
|
DOSEN |
- |
- |
- |
1 : 1 |
1 : n |
|
KELAS |
- |
- |
- |
n : m |
- |
|
MATA_KULIAH |
- |
- |
n : m |
- |
1 : n |
|
NILAI |
- |
- |
- |
- |
- |
1. KELAS
menyesuaikan MATA KULIAH menghasilkan entitas JADWAL
·
Tabel utama : KELAS
·
Tabel kedua : MATA_KULIAH
·
Relationship : many-to-many (m:n)
·
Atribut Penghubung : Mk_kode, Kl_kode
(FK Mk_kode di JADWAL, FK Kl_kode di JADWAL)
2. Mahasiswa
memilih Mata Kuliah dan Kelas terdapat di JADWAL
·
Tabel utama : MAHASISWA
·
Tabel kedua : JADWAL
·
Relationship : one-to-many (1:n)
·
Atribut Penghubung : Mhs_nim (FK Mhs_nim
di JADWAL)
·
Tabel utama : DOSEN
·
Tabel kedua : MATA_KULIAH
·
Relationship : one-to-many (1:n)
·
Atribut Penghubung : Dos_nik (FK Dos_nik
di MATA_KULIAH)
4. DOSEN
mengelola NILAI
·
Tabel utama : DOSEN
·
Tabel kedua : NILAI
·
Relationship : one-to-many (1:n)
·
Atribut Penghubung : Dos_nik (FK Dos_nik
di NILAI)
5. MATA
KULIAH menghasilkan NILAI
·
Tabel utama : MATA_KULIAH
·
Tabel kedua : NILAI
·
Relationship : one-to-many (1:n)
·
Atribut Penghubung : Mk_kode (FK Mk-kode
di NILAI)
6. MAHASISWA
mendapat NILAI
·
Tabel utama : MAHASISWA
·
Tabel kedua : NILAI
·
Relationship : one-to-many (1:n)
· Atribut Penghubung : Mhs_nim (FK Mhs_nim di NILAI)
E.
Tabel
Entitas
1. Tabel
MAHASISWA
|
Field |
Type |
Size |
Ket |
|
Mhs_nim |
Integer |
|
Nomor Induk Mahasiswa
(PK) |
|
Mhs_nama |
Varchar |
45 |
Nama mahasiswa |
|
Mhs_email |
Varchar |
45 |
Alamat email
mahasiswa |
|
Mhs_alamat |
Varchar |
255 |
Alamat rumah
mahasiswa |
2. Tabel
DOSEN
|
Field |
Type |
Size |
Ket |
|
Dos_nik |
Integer |
|
Nomor induk
kepegawaian dosen (PK) |
|
Dos_nidn |
Integer |
|
Nomor induk dosen
nasional |
|
Dos_nama |
Varchar |
45 |
Nama dosen |
|
Dos_email |
Varchar |
45 |
Alamat email dosen |
3. Tabel
KELAS
|
Field |
Type |
Size |
Ket |
|
Kl_kode |
Integer |
|
Kode Kelas (PK) |
|
Kl_nama |
Varchar |
45 |
Nama Kelas |
4. Tabel
MATA_KULIAH
|
Field |
Type |
Size |
Ket |
|
Mk_kode |
Integer |
|
Kode mata kuliah (PK) |
|
Mk_nama |
Varchar |
45 |
Nama mata kuliah |
5. Tabel
NILAI
|
Field |
Type |
Size |
Ket |
|
Nilai_uts |
Integer |
|
Nilai ujian tengah
semester |
|
Nilai_uas |
Integer |
|
Nilai ujian akhir semester |
|
Nilai_akhir |
Integer |
|
Nilai akhir |
F.
Rancangan
ER Diagram dengan DBDsigner
Analisa
:
Mahasiswa memilih mata kuliah dan
kelas yang terdapat dalam entitas jadwal, dimana dalam entitas jadwal terdapat
data atau terhubung dengan entitas kelas dan entitas mata kuliah. Dosen
mengampu satu mata kuliah, dan mengelola beberapa nilai. Mahasiswa mendapatkan
nilai dan mata kuliah menghasilkan nilai untuk mahasiswa kemudian nilai
dikelola oleh seorang dosen.





Comments
Post a Comment